Publication History
Submitted: July 15, 2024
Accepted: July 25, 2024
Published: July 31, 2024
Identification
D-0293
DOI
https://doi.org/10.71017/djmi.3.07.d-0293
Citation
Ariel R. Malinao (2024). Beyond the Blockage: Orlando’s Deliberative Nursing Process Theory, Applied to Client-Centered Care in Myocardial Infarction. Dinkum Journal of Medical Innovations, 3(07):493-503.
Copyright
© 2024 The Author(s).
493-503
Beyond the Blockage: Orlando’s Deliberative Nursing Process Theory, Applied to Client-Centered Care in Myocardial InfarctionOriginal Article
Ariel R. Malinao 1 *
- Cebu Normal University, Cebu, Philippines.
* Correspondence: ayiwanderph@gmail.com
Abstract: Healthcare is not just about treating diseases, it’s about caring for people and understanding their unique stories, needs, and environments. Myocardial infarction (MI), a severe manifestation of cardiovascular disease (CVD), remains a leading cause of morbidity and mortality worldwide. Despite advancements in medical interventions, significant gaps persist in patient-centered care, especially in resource-constrained settings like Barangay San Nicolas Proper, Cebu City, Philippines. This study explores applying Rolando’s Deliberative Nursing Process Theory to improve MI patient care within the local community. Using a community-based participatory research approach, the study engages Barangay San Nicolas Proper residents to identify local priorities and resources for enhancing MI care. The study utilized a descriptive research method, specifically focusing on a case study approach to explore nurses’ experiences and perceptions of applying Orlando’s Deliberative Nursing Process Theory in managing MI (Myocardial Infarct) client. The researcher intended to provide an in-depth exploration of client’s lived experiences, providing valuable insights into the phenomenon under investigation. Qualitative methods, including interviews, gather insights into MI client and caregivers’ experiences and challenges. This data informs the development of tailored interventions. By involving the community, the study aims to create culturally relevant, sustainable solutions that address local needs and improve health outcomes. Clinical data was collected from a single patient and analyzed based on Rolando’s nursing process theory framework, focusing on the dynamic nurse-patient relationship. Utilizing the ADPIE (Assessment, Diagnosis, Planning/Goal, Implementation, and Evaluation) approach, the study provides comprehensive care outcomes to MI (Myocardial Infraction) client in community setting. The assessment findings reveal a complex interplay of physical, psychological, social, and environmental factors contributing to client health status following a myocardial infarction. Findings concludes that using Orlando’s Deliberative Nursing Process Theory significantly enhances the management of myocardial infarction (MI) client in a community setting. This approach, which emphasizes a dynamic nurse-client relationship characterized by strong communication, empathy, and trust, is integral to delivering effective care. In addition, the holistic approach, addressing physical, psychological, social, and environmental needs, is crucial for MI clients. Tailored interventions based on individual assessments improve health outcomes. The researcher case study of a 60-year-old male with MI highlighted the importance of addressing not only his physical symptoms but also his cognitive limitations, financial constraints, and social support needs.
.
Keywords: Orland’s Deliberative, Nursing Process Theory, Client-Cantered Care, Myocardial Infarction
- INTRODUCTION
Healthcare is not just about treating diseases, it’s about caring for people and understanding their unique stories, needs, and environments [1]. This quote highlights the heart of nursing focusing on the whole person, not just their illness. In many communities, especially those with limited access and resources to healthcare, nurses are essential in providing care that truly meets the needs of the people [2]. Myocardial Infarction (MI), commonly known as a heart attack, which presents a significant health challenge globally [3]. Myocardial Infarction occurs when blood flow to a part of the heart is blocked, leading to damage or death of the heart muscle. Cardiovascular disease (CVD) continues to be a major threat to global health with myocardial infarction or heart attack being a particularly severe manifestation [4]. Cardiovascular diseases (CVD) encompass a range of conditions affecting the heart and blood vessels, including coronary artery disease, stroke, heart failure, and peripheral artery disease. The World Health Organization (WHO) states that cardiovascular disease (CVD) stands as the primary cause of death worldwide, responsible for approximately 17.9 million fatalities each year [5]. Epidemiological studies conducted in the Philippines have consistently highlighted the increasing prevalence of CVD and its associated risk factors [6]. For instance, a study found a rising trend in the incidence of myocardial infarction (MI) and stroke in urban areas of the Philippines, underscoring the need for targeted interventions to address this growing burden [7]. My study aims to apply this theory in the community to improve care for clients with Myocardial Infarction (MI), also known as heart attacks [8]. By involving the community in my research, I hope to find practical and culturally appropriate ways to enhance healthcare. Community faces a lot of challenges when it comes to healthcare, and heart attacks can be especially scary when resources are limited. Heart attacks are a big concern because people might not get the right help in time. In Ida Jean Orland’s ideas about how nurses and community can assist client’s care [9].The foundation of this study rests upon the principles of nursing theory, particularly Ida Jean Rolando’s Deliberative Nursing Process Theory [10]. This theory is like a roadmap for nurses, guiding them in how to communicate effectively with clients and plan care that suits each person’s needs [11]. This theory emphasizes the importance of really listening to clients and involving them in their care. It’s not just about following a checklist; it’s about understanding what each person really needs and working together to make sure they get it. In simpler terms, this theory helps nurses be better at their jobs by teaching them how to really connect with the people they’re caring for [12]. Orland’s Deliberative Nursing Process Theory centers on the dynamic exchanges between nurses and clients, highlighting the crucial role of proficient communication, thorough assessment, accurate diagnosis, thoughtful planning, skillful implementation, and meticulous evaluation in nursing practice [13]. The theory posits that nurses engage in a deliberative process of gathering data, analyzing client needs, and implementing interventions in collaboration with clients to achieve desired outcomes. By prioritizing the nurse-client relationship and individualized care planning, Rolando’s theory aligns with the principles of client-centered care, making it a relevant framework for MI management. ADPIE is an acronym representing Assessment, Diagnosis, Planning, Implementation, and Evaluation, outlining the key components of the nursing process. It represents the systematic approach used in nursing practice to provide comprehensive client care [14]. In the hospital, when the nurse first meets the client, it’s the start of something important. This moment is called assessment [15]. The nurse talks to the client to learn about their health, what they need, and what worries them [16]. This helps the client trust the nurse and share more. The nurse also looks at the client and listens carefully to understand how they’re feeling. They think about what they see and hear to figure out what might be wrong or what the client needs. And as they do this, they also feel for the client. They care about how the client is feeling and want to help [17]. It’s more than just checking numbers and facts; it’s about connecting with the person and showing compassion. This connection builds trust between the nurse and client, setting the stage for the journey of healing together. In the diagnosis phase, the nurse dives into the assessment data, working closely with the client to pinpoint both existing and potential health concerns. The strength of the nurse-client relationship is crucial here, shaping not only the accuracy of the nursing diagnoses but also the client’s comprehension of their health status. Drawing from the assessment findings, nurses meticulously analyze and interpret the gathered information to formulate nursing diagnoses. These diagnoses serve as clinical judgments regarding Health issues, whether current or potential that can be resolved or managed through nursing interventions, laying the groundwork for the client’s care plan. Throughout this process, the nurse’s emotions are intertwined with their professional analysis [18]. In the implementation phase, the nurse executes the care plan, translating it into action. By delivering nursing interventions. The dynamic nurse-client relationship significantly shapes how the nurse approaches care delivery, influencing their communication, education, support, and advocacy for the client. A positive relationship enhances the effectiveness of interventions and encourages client engagement and adherence to treatment. During this phase, nurses carry out the interventions specified in the care plan, with the goal of enhancing health, preventing illness, restoring health, and aiding in coping with health changes Care is delivered in a manner that is safe, timely, and culturally sensitive, while also respecting the client’s autonomy and preferences. The nurse implements planned interventions [19], which can encompass tasks like administering medications, offering client education, or conducting nursing procedures. Meanwhile, they continuously assess the effectiveness of interventions and adapt their approach based on ongoing evaluation and critical thinking. Throughout implementation, the nurse’s emotions, such as satisfaction or frustration, may be influenced by the client’s response to care and the effectiveness of interventions. This emotional feedback loop informs the nurse’s ongoing engagement with the client and their commitment to delivering high-quality care [20]. In the evaluation phase, the nurse closely observes how the client responds to the care given and whether the desired goals are met [21]. This involves ongoing communication and teamwork between the nurse and client. If there are any barriers to progress, they work together to overcome them. After implementing the planned care, the nurse assesses its effectiveness by comparing what actually happened to what was expected. Based on this assessment, adjustments may be made to the care plan to ensure the best possible outcome for the client. The nurse’s keen observations and understanding of the client’s condition are key to this process [22].
- MATERIALS & METHODS
This study will utilize a descriptive research method, specifically focusing on a case study approach to explore nurses’ experiences and perceptions of applying Rolando’s Deliberative Nursing Process Theory in managing MI (Myocardial Infarct) client. The researcher intended to provide an in-depth exploration of client’s lived experiences, providing valuable insights into the phenomenon under investigation. Researcher have chosen San Nicolas Proper, a community in Cebu City, as the locale for a case study on healthcare challenges. This will explore the realities faced by underserved communities in accessing quality healthcare services, focusing on conditions like myocardial infarction (MI), commonly known as a heart attack. A community facing healthcare disparities, the principles of Ida Jean Rolando offer valuable guidance in navigating the complexities of client care, particularly in the context of myocardial infarction (MI). Rolando’s emphasis on the nurse-client relationship and understanding client behaviours provides a framework for healthcare professionals to address the unique challenges of delivering care in resource-constrained settings. The theory of Rolando will be applied into practice in the community which may foster stronger connections with client, tailor interventions to individual needs, and navigate the healthcare delivery amidst limited resources of healthcare providers in the community in order to improve client outcomes and alleviate healthcare disparities in underserved populations in Barangay San Nicola A comprehensive researcher made assessment tool was employed, based on Gordon’s Functional Health Patterns. This is a comprehensive tool used by the researcher to evaluate and understand a client’s overall health status and behaviours based on functional patterns. It begins with the collection of client’s general information which includes client’s initials, age, sex, civil status, and other demographic details such as temperature, pulse, respiration, blood pressure, height, weight, diet. Chief complaint, the primary physician’s details, and the diagnosis. The researcher also used the theory-based assessment tool and comprehensively evaluates client across four primary domains: Physical, Psychological, Social, and Environmental. In the Physical domain assessment starts with the Nutritional-Metabolic Pattern, documenting usual food and fluid intake, any changes in eating patterns, and physical signs reflecting nutritional status such as skin, hair, nails, and mouth condition. The Elimination Pattern assesses usual voiding and bowel habits, noting any changes or issues. The Sleep and Rest Pattern evaluates regular sleep routines, any deviations, and the overall quality of sleep, along with signs of sleep deprivation. Before commencing the clinical practicum, the researcher sought ethics approval from the Ethics Review Committee (ERC) at Cebu Normal University to ensure that the study adhered to ethical standards. This involved submitting a detailed proposal outlining the study’s purpose, methodology, potential risks, and measures to protect participants’ rights and confidentiality. To gather the necessary data for this case study, an intensive 50-hour clinical practicum was done at San Nicolas Proper. The researcher engaged in a thorough assessment of a client with Myocardial Infarction. The researcher approached the potential participant who was explained about the study, his voluntarily right to participate and ensure safety and confidentiality the assessment process began with a thorough explanation about the goals of this clinical practicum in San Nicolas Health Center where he did voluntary work. The client was interviewed using Gordon’s Functional Health Patterns as a guide, the researcher gathered comprehensive data about the client’s health status, including medical history, current symptoms, and psychosocial factors. Afterwards, the physical assessment was also done to obtain the client’s physiologic profile from head to toe. Secondary source of data was also reviewed through browsing client’s record and the list of medication. Having obtained the necessary baseline data, the actual and potential problems were identified, and based on the identified problems short- and long-term goal actions were plan and nursing actions were formulated that will promote health, prevent illness and restore health.
- RESULTS & DISCUSSIONS
In this study, clinical data was collected from a single client and analyzed within the framework of Orland’s nursing process theory, which emphasizes the dynamic nurse-client relationship. Utilizing the ADPIE approach—comprising Assessment, Diagnosis, Planning, Implementation, and Evaluation—the study aimed to provide comprehensive care to clients with myocardial infarction (MI).The assessment findings reveal a complex interplay of physical, psychological, social, and environmental factors contributing to client health status following a myocardial infarction.
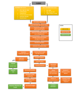
Figure 01: The schematic psychopath physiology of myocardial infarction (MI)
In figure 01, the schematic psychopath physiology of myocardial infarction (MI) begins with several modifiable and non-modifiable risk factors. Client, a 60-year-old male with a family history of hypertension, presents with symptoms such as dyspnoea, diaphoresis, and shortness of breath. His modifiable risk factors include a high-fat, high-carbohydrate diet, hypertension, occasional alcohol consumption, a sedentary lifestyle, and a stressful work environment. At 60 years old, his age further compounds this risk due to the higher prevalence of CAD in older populations. Moreover, his family’s history of hypertension significantly augments his predisposition to developing CAD. Physical, Client is living alone and working as a barangay watchman on shifting schedule including nightshift. During the assessment, the client exhibited several deviations from ideal body measurements and vital signs, including hypertension and an abnormal body mass index. The nutritional assessment revealed impaired nutrition. The client expressed a dislike for healthy foods such as fruits and vegetables, typically consuming fatty, oily, and fried foods. Recent weight loss was noted. Additionally, his activity levels were low due to exercise intolerance, characterized by weakness and fatigue. His sleep was frequently disturbed by coughing and chest pain. He displayed signs of forgetfulness and poor medication compliance. He reported experiencing occasional chest pain and difficulty breathing, even when sitting, client described a crushing chest pain radiating to the left arm and neck by pain scoring 8/10, pale, cool extremities and an ECG showing ST-segment elevation in leads II, III, and aVF. Vital signs indicated elevated blood pressure (150/100 mmHg), increased respiratory rate (24 breaths per minute), and an oxygen saturation of 95%. Psychologically, client demonstrates symptoms of anxiety and fear related to their chest pain and the implications of their diagnosis. Additionally, there are indications of depression, with feelings of guilt, worthlessness, and loss of interest in previous activities. These psychological responses are common reactions to the trauma of experiencing a myocardial infarction and the uncertainty surrounding their prognosis. Socially, client faces challenges related to limited social support and family conflicts, exacerbated by their separation from their son. These factors contribute to feelings of isolation and loneliness, which can impact their emotional well-being and recovery process. Moreover, financial constraints add further stress, affecting their ability to afford medications and attend follow-up appointments. Environmentally, client is exposed to a stressful home and work environment, living alone and working as a barangay watchman on shifting schedule. Additionally, exposure to secondhand smoke in their living environment worsens their respiratory symptoms and exacerbates their cardiac condition. Furthermore, the client’s financial constraints pose barriers to accessing necessary healthcare resources, highlighting the need for financial assistance programs or social services support. Lastly, environmental factors such as exposure to secondhand smoke and stressful living and working conditions contribute to the client’s overall health burden and must be addressed to optimize their recovery and well-being. The Dynamic Nurse Client Care Plan is a comprehensive and adaptable approach designed to address the needs of clients. This plan integrates individualized assessments, evidence-based interventions, and continuous evaluation to ensure optimal health outcomes. By focusing on holistic care, the plan considers physical, psychological, social, and spiritual aspects of the client’s well-being. It emphasizes collaboration between the nurse and client, fostering a therapeutic relationship that promotes active participation in the care process. The ultimate goal is to empower clients to achieve and maintain their highest level of health and independence. To effectively manage the client’s acute pain, a comprehensive approach is implemented to promote health, prevent further illness, and restore overall well-being. Initially, a detailed pain assessment will be conducted to understand the pain’s intensity, location, duration, and characteristics, using standardized pain scales like the Numeric Rating Scale. Education and communication are crucial, involving the client and their family in understanding pain management and the importance of prompt reporting and using pain scales. Holistic care, including relaxation exercises, massage, aromatherapy, and acupuncture, will be tailored to the client’s preferences to enhance comfort and reduce anxiety. Pharmacological interventions, such as administering prescribed analgesics and anti-inflammatory drugs, will be scheduled to prevent pain escalation, with close monitoring for side effects and necessary adjustments. Non-pharmacological methods, like cold or heat therapy, will complement this, promoting mobility and preventing complications such as muscle atrophy. Regular monitoring of pain levels, vital signs, and physiological indicators will ensure early detection and management of potential issues. An individualized pain management plan, combining these interventions, will be continuously evaluated and adjusted to achieve optimal pain relief and support functional recovery. Collaboration with physical therapists will design a rehabilitation program to enhance physical functioning, while psychological support and counseling will address the emotional impact of pain. Lifestyle modifications, such as a balanced diet, hydration, good posture, and stress management techniques like mindfulness and meditation, will be encouraged to manage and reduce pain. Regular follow-up appointments will monitor progress, reassess pain levels, and adjust the care plan as needed, providing continuous support and resources to maintain pain control and prevent recurrence or chronic pain development. This comprehensive plan aims to promote the client’s overall health, prevent further illness, and restore optimal functioning, ensuring effective pain management and an improved quality of life. To manage the difficulty of breathing related to decreased cardiac output secondary to myocardial infarction, a comprehensive approach will be employed to promote health, prevent further illness, and restore overall well-being. Initially, a thorough assessment of the client’s respiratory status and cardiac function will be conducted, including measuring vital signs, oxygen saturation, and auscultating lung and heart sounds. Education and communication are essential, involving the client and their family in understanding the condition, the importance of reporting symptoms promptly, and the use of tools like incentive spirometers to monitor respiratory function. Pharmacological interventions will include administering prescribed medications such as diuretics to reduce fluid overload, ACE inhibitors or beta-blockers to improve cardiac output, and supplemental oxygen therapy to ensure adequate oxygenation. These interventions will be closely monitored for effectiveness and potential side effects, with adjustments made as necessary. Non-pharmacological methods, such as positioning the client in a semi-Fowler’s position to ease breathing, will complement the pharmacological treatments. Encouraging gradual physical activity, tailored to the client’s tolerance and recovery stage, will promote circulation and prevent complications like muscle atrophy and venous stasis. To address ineffective tissue perfusion related to cardiac arrest, a comprehensive approach will be employed to promote health, prevent further illness, and restore overall well-being. Upon identifying cardiac arrest, immediate resuscitation efforts will be initiated, following Advanced Cardiac Life Support (ACLS) guidelines. This includes performing high-quality cardiopulmonary resuscitation (CPR), administering defibrillation as needed, and providing medications such as epinephrine and amiodarone to support cardiac function and restore a viable heart rhythm. Once spontaneous circulation is restored, a thorough assessment of the client’s hemodynamic status, including continuous monitoring of vital signs, cardiac rhythm, and oxygen saturation, will be conducted. Education and communication are essential, involving the client (if conscious) and their family in understanding the critical nature of the event, the importance of adhering to post-cardiac arrest care, and recognizing early signs of potential complications. Pharmacological interventions will include ongoing administration of medications to support cardiac output and prevent further ischemic damage, such as vasopressors and antiarrhythmics, as well as anticoagulants to reduce the risk of thromboembolic events. Close monitoring for side effects and efficacy of these medications will ensure optimal dosing and timely adjustments. Non-pharmacological methods, such as maintaining the client in a position that promotes adequate perfusion (e.g., head-up tilt) and ensuring a calm environment to reduce metabolic demand, will be integrated into the care plan. To address anxiety related to concerns about the severity of a client’s condition, a comprehensive approach will be implemented to promote health, prevent further illness, and restore overall well-being. Initially, a thorough assessment of the client’s anxiety levels and triggers will be conducted, including exploring their expressed concerns and verbalizations of fear and uncertainty. Establishing open, empathetic communication is crucial, allowing the client to voice their fears and providing reassurance about the care plan and prognosis. Education will play a pivotal role in reducing anxiety by ensuring the client and their family fully understand the condition, treatment options, and expected outcomes. Clear, concise information will be provided to demystify medical procedures and address specific concerns. Encouraging questions and offering consistent updates on the client’s condition will help build trust and alleviate fears.Pharmacological interventions may include the use of anti-anxiety medications, such as benzodiazepines or SSRIs, prescribed based on the severity of the anxiety and the client’s overall health status. These medications will be closely monitored for effectiveness and potential side effects, with adjustments made as necessary to achieve optimal anxiety control. Non-pharmacological methods, such as cognitive-behavioral therapy (CBT), relaxation techniques, mindfulness practices, and guided imagery, will be integrated into the care plan to help the client manage anxiety and develop coping mechanisms. Regular monitoring of the client’s anxiety levels, along with their physical symptoms and overall condition, will be essential to ensure timely intervention and adjustment of the care plan. An individualized anxiety management plan, combining these interventions, will be continuously evaluated and tailored to meet the client’s evolving needs. Collaboration with mental health professionals, including psychologists or psychiatrists, will provide specialized support and therapy options.Lifestyle modifications to support mental health will be encouraged, including a balanced diet, regular physical activity, adequate sleep, and the avoidance of stimulants like caffeine. Social support will be emphasized, connecting the client with support groups or counseling services to provide a network of understanding and empathy. Stress management techniques, including yoga, meditation, and deep-breathing exercises, will be promoted to reduce anxiety and improve overall well-being. The Effectiveness of the Dynamic Nursing Client Relationship (DNPR) in achieving desired health outcomes and meeting individual needs depends on several factors. Firstly, the quality of communication and rapport between the nurse and the client is paramount. A strong, trusting relationship built on open communication fosters collaboration and empowers the client to actively participate in their care. Additionally, the nurse’s ability to assess and address the client’s unique needs, preferences, and concerns plays a crucial role. By tailoring care plans to individual circumstances and goals, the nurse can enhance the likelihood of positive health outcomes. Moreover, the DNPR’s adaptability and responsiveness to changes in the client’s health status or circumstances are essential.
3.1 DISCUSSION
The physical symptoms indicate acute cardiac compromise, necessitating prompt medical intervention and ongoing monitoring [23]. Client, a 60-year-old Filipino male residing in Barangay San Nicolas, Cebu City, presented to Cebu City Medical Centre (CCMC) with a chief complaint of chest pain, ultimately diagnosed with Type 2 Acute Ischemic Myocardial Infarction. His medical history includes experiencing chest pain, exertion dyspnoea, and discomfort a week prior, relieved by rest. Despite a prescription for sordid tablets and a scheduled follow-up, persistent symptoms. Client had only two years of high school education, which limited his understanding of medical terms and physiology [24]. His hospitalization caused a financial strain and significant lifestyle changes, impacting his family roles, financial constraints and the complexity of his treatment. This theory is like a roadmap for nurses, guiding them in how to communicate effectively with clients and plan care that suits each person’s needs [25]. This theory emphasizes the importance of really listening to clients and involving them in their care [26]. It’s not just about following a checklist; it’s about understanding what each person really needs and working together to make sure they get it. In simpler terms, this theory helps nurses be better at their jobs by teaching them how to really connect with the people they’re caring for [27]. In this study, the application of Orlando’s Deliberative Nursing Process Theory in managing Myocardial Infarction (MI) clients within the community setting of San Nicolas Proper, Cebu City, was explored through a descriptive case study approach. The research aimed to understand nurses’ experiences and perceptions of applying Orlando’s theory in MI care, particularly in underserved urban settings. The study also sought to shed light on healthcare challenges and disparities faced by communities with limited resources, such as San Nicolas Proper. Through the utilization of Researcher’s Made Assessment tool based on Gordon’s Functional Health Pattern and Orlando’s Dynamic Nursing Care Plans (NCP), comprehensive data was gathered, and a holistic approach to client care was implemented. The findings revealed insights into the dynamic nurse-client relationship, emphasizing communication, empathy, and trust as integral components of care delivery. The nursing process, guided by the ADPIE (Assessment, Diagnosis, Planning, Implementation, Evaluation) framework, nurses systematically assess clients’ needs, diagnose health problems, plan interventions, implement care, and evaluate outcomes, ensuring a comprehensive and evidence-based approach to client care. Orlando’s theory, facilitated individualized and client-centered care, addressing physical, psychological, social, and environmental needs.
- CONCLUSIONS
In this study, the application of Orland’s Deliberative Nursing Process Theory in managing Myocardial Infarction (MI) clients within the community setting of San Nicolas Proper, Cebu City, was explored through a descriptive case study approach. The research aimed to understand nurses’ experiences and perceptions of applying Orland’s theory in MI care, particularly in underserved urban settings. The study also sought to shed light on healthcare challenges and disparities faced by communities with limited resources, such as San Nicolas Proper. Through the utilization of Researcher’s Made Assessment tool based on Gordon’s Functional Health Pattern and Orland’s Dynamic Nursing Care Plans (NCP), comprehensive data was gathered, and a holistic approach to client care was implemented. The findings revealed insights into the dynamic nurse-client relationship, emphasizing communication, empathy, and trust as integral components of care delivery. The nursing process, guided by the ADPIE (Assessment, Diagnosis, Planning, Implementation, Evaluation) framework, nurses systematically assess clients’ needs, diagnose health problems, plan interventions, implement care, and evaluate outcomes, Based on the findings, the researcher concludes that using Orland’s Deliberative mint of myocardial infarction (MI) client in a community setting. This approach, which emphasizes a dynamic nurse-client relationship characterized by strong communication, empathy, and trust, is integral to delivering effective care. By employing the ADPIE (Assessment, Diagnosis, Planning, Implementation, and Evaluation) framework, nurses can ensure comprehensive and client-centred care, leading to improved health outcomes. In addition, the holistic approach, addressing physical, psychological, social, and environmental needs, is crucial for MI clients. Tailored interventions based on individual assessments improve health outcomes. The researcher case study of a 60-year-old male with MI highlighted the importance of addressing not only his physical symptoms but also his cognitive limitations, financial constraints, and social support needs
- RECOMMENDATIONS
Encourage a multidisciplinary approach involving various healthcare providers to develop comprehensive and tailored care strategies. Implement robust educational programs to improve clients’ understanding of their condition, treatment, and lifestyle changes necessary for recovery. Ensure that clients have access to social support services to alleviate isolation and financial constraints. Modify environments to promote safety and reduce exposure to potential health risks. Promote adherence to medication, smoking cessation, regular exercise, and dietary changes as part of the long-term care strategy. Establish a system for ongoing monitoring and follow-up to track cardiovascular health and prevent recurrent cardiac events.
REFERENCES
- Fahmi, I., Nurachmah, E., Dyaningtyas, H. E., Kamal, M., & Ganefianty, A. (2022). Application of Breathing Exercises Using Ida Jean Orlando’s Dynamic Nurse-Patient Relationship Model in Overcoming Postoperative Hypoxia (POH) after Coronary Artery Bypass Grafting: A Case-Series. Nurse Media Journal of Nursing, 12(2), 249-257.
- Peter John, Irina Yang & Aparna Goel (2022). A Systematic Literature Review of Importance of Emotional Competence in Healthcare Management. Dinkum Journal of Medical Innovations, 1(01):19-26.
- Head, C. (2022). Use of Text Messaging for Type two Diabetes Management in Patients over Sixty-Five.
- Lala, S. J. (2021). Occupational therapy stakeholders’ perspectives of level I fieldwork opportunities: A mixed methods comparison (Doctoral dissertation, Johns Hopkins University).
- Hadi, F., Molavynejad, S., Elahi, N., Haybar, H., & Maraghi, E. (2023). King’s Theory of Goal Attainment: Quality of Life for People With Myocardial Infarction. Nursing Science Quarterly, 36(3), 250-257.
- Monfared, A., Dehghan Nayeri, N., Javadi-Pashaki, N., & Jafaraghaee, F. (2022). Readiness for discharge from hospital: a concept analysis. Qualitative Research Journal, 22(3), 415-432.
- Salarvand, S., Farzanpour, F., & Gharaei, H. A. (2024). The effect of personalized mobile health (mHealth) in cardiac rehabilitation for discharged elderly patients after acute myocardial infarction on their inner strength and resilience. BMC cardiovascular disorders, 24(1), 116.
- Chorney, M. L. A. (2023). Impact of American Heart Association Hypertension Guideline Toolkit on Blood Pressure. Grand Canyon University.
- Charissa Rosamond D. Calacday (2024). Patient Safety Culture in Selected Government Hospitals in the National Capital Region (NCR) Towards Improved Healthcare Practices. Dinkum Journal of Medical Innovations, 3(05):349-357.
- Rafiee, F., Taghipour, M., & Hashemi, S. Analyzing the Concept of Family-centered Care in ICU: Rodgers Evolutionary Approach.
- Su, J. (2020). Effectiveness of eHealth Cardiac Rehabilitation for Health Outcomes of Patients with Coronary Heart Disease (Doctoral dissertation, The Chinese University of Hong Kong (Hong Kong)).
- Taosuvanna, J. L. (2024). The Impact of Educating Interprofessional Healthcare Workers on the Role of Occupational Therapy in the Cardiac Acute Care Setting.
- Fahmi, I., Nurachmah, E., Dyaningtyas, H. E., Kamal, M., & Ganefianty, A. (2022). Application of Breathing Exercises Using Ida Jean Orlando’s Dynamic Nurse-Patient Relationship Model in Overcoming Postoperative Hypoxia (POH) after Coronary Artery Bypass Grafting: A Case-Series. Nurse Media Journal of Nursing, 12(2), 249-257.
- Rostami, K., Maryami, M., & Rambod, M. (2023). The effect of telephone counseling based on Orem’s model on adherence to treatment and resilience of patients with coronary angioplasty: a randomized clinical trial. BMC Cardiovascular Disorders, 23(1), 489.
- Røysland, I. Ø. (2020). Living with unexplained chest pain: Experiences of information needs and physical activities.
- Shovit Dutta (2024). Knowledge & Practice about Personal Hygiene among Primary School Students in Rural Chattogram, Bangladesh . Dinkum Journal of Medical Innovations, 3(02):72-88.
- Rostami, S., Molavynejad, S., Elahi, N., & Maraghi, E. (2024). The impact of implementing a nursing care program based on Johnson’s model on the behavioral systems of patients undergoing coronary artery bypass graft: a Randomized clinical trial.
- Feng, Y. (2022). Optimizing the Role of Nurse Case Management in Reducing Heart Failure Readmissions:(Home health based care).
- Gaudel, P. (2022). Effect of Intervention on Lifestyle Changes among Patients with Coronary Artery Disease in Nepal: A Randomized Controlled Trial.
- Rana, Asaad & Saad, Muhammad & Munshi, Mateen & Hein, Zaw Myo & Dutta, Shovit & Hidayatallah, Zakir & Zafar, Shafaq & Zulfiqar, Rabia. (2024). ANALYSIS OF COMPARISON OF KETAMINE AND SWEET-SEDATION (MIDAZOLAM) FOR PRE- MEDICATION IN PEDIATRIC ANESTHESIA. General Medicine. 26. 1787-1793.
- Zarea, K., Mohammadi, E., Alteren, J., & Sayadi, N. (2022). An Evaluation of Psychometric Properties of Needs Assessment Instruments in Patients with Coronary Artery Disease Undergoing Cardiac Rehabilitation Programs: A Systematic Review. Nurse Media Journal of Nursing, 12(2), 269-287.
- Khanday, Zahid & Pantha, Parkash & Pervez, Ayesha & Magdi, Fatma & Mostafa, Shekh Mohammad & Hossain, Md. Abul & Tinny, Sejuti Sarker & Zulfiqar, Rabia. (2024). A SYSTEMATIC ANALYSIS OF ROLE OF ARTIFICIAL INTELLIGENCE IN MEDICAL IMAGING: IMPACTS AND THREATS ON RARE DISEASE COMMUNITY. Kokuritsu Iyakuhin Shokuhin Eisei Kenkyūjo hōkoku = Bulletin of National Institute of Health Sciences. 142. 3627-3637.
- Mutahira, Ayesha & Aishi, Shamima & Ahmad, Fozan & Firas, Noor & Al-Kahachi, Qays & Zulfiqar, Rabia & Qasim, Muhammad Bilal & Aman, Aunima. (2024). AN INVESTIGATION OF COMMON AND DISEASE-SPECIFIC HOST GENE EXPRESSION- MICROBIOME CORRELATIONS AMONG HUMAN DISORDERS: LABORATORY BASED EXPERIMENTAL STUDY. Chinese Science Bulletin. 69. 993-1004.
- Piri, S., Bayat, Z. S., Yousefnejad, S. N. M., Anboohi, S. Z., Pourhoseingholi, M. A., & Shafiee, S. Effect of the rehabilitation program on the fatigue of patients with coronary artery diseases. Social Determinants of Health, 9.
- Piri, S., Bayat, Z. S., Yousefnejad, S. N. M., Anboohi, S. Z., Pourhoseingholi, M. A., & Shafiee, S. Effect of the rehabilitation program on the fatigue of patients with coronary artery diseases. Social Determinants of Health, 9.
- Louis, J. (2022). Implementing the GOLD Guidelines to Reduce COPD Exacerbations (Doctoral dissertation, Grand Canyon University).
- Smith, L. A. (2022). Barriers and enablers related to the implementation of the nursing process among nurses in two private hospitals in the Cape Metropole area (Doctoral dissertation, Stellenbosch: Stellenbosch University).
Publication History
Submitted: July 15, 2024
Accepted: July 25, 2024
Published: July 31, 2024
Identification
D-0293
Citation
Ariel R. Malinao (2024). Beyond the Blockage: Orlando’s Deliberative Nursing Process Theory, Applied to Client-Centered Care in Myocardial Infarction. Dinkum Journal of Medical Innovations, 3(07):493-503.
Copyright
© 2024 The Author(s).
